跳到主要內容區
您的瀏覽器不支援JavaScript功能,若網頁功能無法正常使用時,請開啟瀏覽器JavaScript狀態
新北市私立中信高級中學
搜索
Menu
漢堡鈕選單
中信國際學校
關於學校
理念
校園環境設施
交通位置
誠信經營規範
教學課程
行政服務
校長室
教務處
學務處
總務處
輔導室
人事室
會計室
入學招生
Admission Info Session 招生說明會
Admission Interview 入學面談徵選
【幼兒園】招生說明會
天文營Astronomy Camp
升學輔導
AP Exam Information
Admission counseling application
CIA Transcript Application
實驗教育機構G1-G9
CTBC Preschool
首頁
招標公告欄
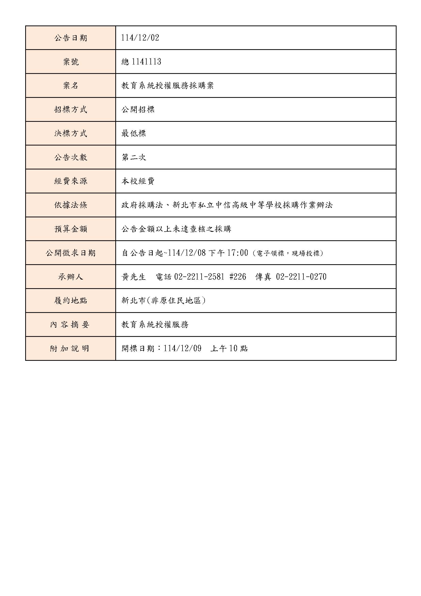
教育系統授權服務採購案(第二次招標公告)
教育系統授權服務採購案-標案文件第二次.zip
瀏覽數:
友善列印
分享
登入成功
Close (Esc)
Share
Toggle fullscreen
Zoom in/out
Previous (arrow left)
Next (arrow right)